School Campus Banner
Academic Project 2025/2026

Welcome to IAIS

Integrated School Academy Data & Examination Information System

A comprehensive digital solution for managing student academic data, examination marks, rankings, and performance analytics with real-time notifications.

Scroll Down

Project Overview

📋

Abstract

The Integrated School Academy Data and Examination Information System (IAIS) is designed to digitize and streamline the management of student examination data, marks, and academic performance analytics within school environments.

🎯

Introduction

Traditional school systems rely heavily on manual processes for managing student data and examination results, leading to inefficiencies. IAIS provides a modern, role-based digital platform to automate these critical academic processes.

🏆

Objectives

  • Automate student marks management
  • Enable real-time performance tracking
  • Generate comprehensive academic reports
  • Provide smart ranking & filtering
  • Deliver instant notifications

The Problem

Managing student examination data manually in schools creates significant challenges that impact both educators and students.

Manual Errors

Paper-based mark entry leads to frequent data entry mistakes, miscalculations, and lost records affecting student outcomes.

No Analytics

Without digital systems, schools lack the ability to generate insights, identify performance trends, or create meaningful reports.

Difficult Tracking

Tracking individual student progress across subjects, terms, and years becomes extremely difficult without centralized management.

Time-Consuming

Teachers spend excessive hours on administrative tasks like mark calculation, ranking, and report generation instead of teaching.

Our Solution

IAIS provides a comprehensive, role-based digital platform that transforms how schools manage academic data and examinations.

01

Centralized Mark Management

All examination marks are stored in a single, secure database accessible by authorized users based on their roles.

02

Real-Time Notifications

Instant push notifications keep students, parents, and teachers informed about exam results, announcements, and updates.

03

Performance Analytics

Advanced analytics with filtering and ranking capabilities help identify trends and support data-driven academic decisions.

04

Automated Reports

Generate comprehensive student reports, class summaries, and performance comparisons with a single click.

Key Features

Powerful tools designed to streamline every aspect of school examination management.

🔐

Secure Authentication

JWT-based authentication with role-based access control for Admin, Teacher, Student & Parent.

📊

Smart Ranking

Automated student ranking system with filtering by class, subject, term, and custom criteria.

📁

Report Generation

One-click comprehensive reports with performance charts, grade summaries, and export options.

📱

Mobile App

Cross-platform React Native mobile application for on-the-go access to marks and results.

👥

User Management

Complete user lifecycle management with role assignment, profile management, and access control.

📝

Marks Management

Streamlined mark entry, editing, and validation with bulk upload support for teachers.

🔔

Notifications

Real-time push notifications for exam results, announcements, and important academic updates.

📈

Analytics Dashboard

Interactive dashboards with visual charts showing performance trends and comparative analysis.

Solution Architecture

A robust three-tier architecture ensuring scalability, security, and performance.

System Architecture Diagram

Technology Stack

Modern, industry-standard technologies powering every layer of the system.

React Native

Frontend / Mobile

Cross-platform mobile application development for iOS and Android with native performance.

.NET (C#)

Backend / API

Robust RESTful API built with ASP.NET Core, providing secure and scalable backend services.

MySQL

Database

Reliable relational database management system for structured academic data storage.

JWT

Authentication

JSON Web Token based authentication ensuring secure, stateless user verification and authorization.

Layer Technology Purpose
Frontend React Native Cross-platform mobile application
Backend ASP.NET Core (C#) RESTful API & Business Logic
Database MySQL Data storage & management
Auth JWT Secure authentication tokens
Tools Git, VS Code, Postman Version control & API testing

UI Designs

Modern, intuitive mobile interfaces designed for a seamless user experience across all roles.

Mobile App UI Screens

System Diagrams

Comprehensive technical diagrams documenting the system design and data relationships.

EER Diagram

Enhanced Entity-Relationship Diagram — Database structure showing entities and their relationships.

System Flow Chart

System Flow Chart — The complete user journey from login through role-based functionality.

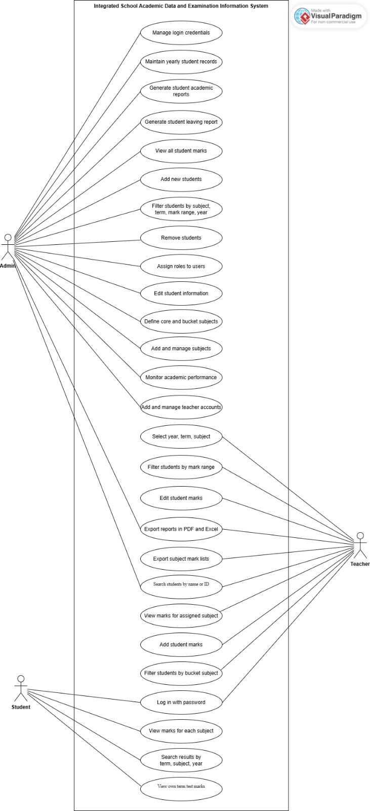
Use Case Diagram

Use Case Diagram — Illustrating system interactions between Admin, Teacher, Student, and Parent actors.

Use Case Diagram

Use Case Diagram — Illustrating system interactions between Admin, Teacher, Student, and Parent actors.

EER Diagram

Enhanced Entity-Relationship Diagram — Database structure showing entities and their relationships.

System Flow Chart

System Flow Chart — The complete user journey from login through role-based functionality.

Testing

Comprehensive testing strategy ensuring reliability, security, and performance at every level.

Unit Testing

Individual component testing ensuring each module functions correctly in isolation.

All Tests Passing

Integration Testing

Testing interactions between modules, API endpoints, and database operations together.

All Tests Passing

Security Testing

JWT validation, role-based access verification, SQL injection prevention, and data encryption checks.

All Tests Passing

Project Timeline

A structured development approach following agile methodology with weekly sprints.

Week 1

Planning & System Design

Defined system requirements and created the Software Requirement Specification (SRS). Conducted research, identified functional and non-functional requirements, and finalized the overall system structure.

Week 2

UI/UX Design (Figma)

Designed the complete user interface using Figma. Created wireframes, prototypes, and finalized the design system for consistency across all screens.

Week 3

Project Setup & Initial Development

Set up the mobile application and backend environment. Configured project structure, navigation, and essential libraries. Started basic UI development.

Week 4

Core Feature Development

Developed main application features including login, dashboard, and core screens. Implemented frontend UI and started backend API development.

Week 5

Integration & Advanced Development

Integrated frontend with backend APIs. Improved application functionality, handled data flow, and continued feature enhancements.

Week 6

Finalization & Optimization

Performed debugging, UI improvements, and overall system optimization. Ensured application stability, consistency, and prepared final documentation.

Week 1 – 2

Research & Planning

Requirements gathering, stakeholder interviews, technology evaluation, and project scope definition.

Week 3 – 4

System Design

Database design, system architecture, UI/UX wireframes, use case diagrams, and API specification.

Week 5 – 8

Backend Development

ASP.NET Core API development, database implementation, JWT authentication, and core business logic.

Week 9 – 12

Frontend Development

React Native mobile app development, UI implementation, API integration, and notification system.

Week 13 – 14

Testing & QA

Unit testing, integration testing, security testing, performance optimization, and bug fixing.

Week 15 – 16

Deployment & Documentation

Final deployment, user documentation, portfolio creation, and project presentation preparation.

Project Budget

Leveraging open-source and free-tier tools to minimize project costs while maintaining quality.

Item Tool / Service Cost (LKR) Status
Development IDE Visual Studio Code Free Free
Backend Framework ASP.NET Core Free Free
Mobile Framework React Native Free Free
Database MySQL Community Free Free
Version Control GitHub Free Free
API Testing Postman Free Free
Hosting (Testing) Local Development Free Free
Total Project Cost LKR 0 Minimal

Client Meetings

Regular meetings with the school client and supervisor to ensure project alignment and progress.

📅 Meeting 1

Initial Client Meeting

Discussed project requirements, school needs, and expected deliverables with the academy staff.

📅 Meeting 2

Requirement Review

Reviewed detailed requirements, user roles, and system modules with supervisor feedback.

📅 Meeting 3

Progress Presentation

Demonstrated current progress including working API, mobile app screens, and testing results.

📅 Meeting 1

Initial Client Meeting

Discussed project requirements, school needs, and expected deliverables with the academy staff.

Add Screenshot
📅 Meeting 2

Requirement Review

Reviewed detailed requirements, user roles, and system modules with supervisor feedback.

Add Screenshot
📅 Meeting 3

Progress Presentation

Demonstrated current progress including working API, mobile app screens, and testing results.

Replace placeholder images with actual meeting screenshots (Zoom calls, WhatsApp chats, in-person meetings). Place images in /images/meetings/ folder.

Our Team

Dedicated team members committed to delivering a high-quality academic management solution.

Team Member 1

Team Member 2

Team Member 3

Team Member 4

Team Member 5

Replace placeholder avatars with team member profile photos. Place images in /images/team/ folder and update src attributes.